Beranda
/ Siklus Akuntansi Koperasi Simpan Pinjam - Training Akuntansi Koperasi Pusat Pendidikan Pelatihan Sdm : Contoh soal akuntansi koperasi dan jawabannya guru ilmu sosial.
Siklus Akuntansi Koperasi Simpan Pinjam - Training Akuntansi Koperasi Pusat Pendidikan Pelatihan Sdm : Contoh soal akuntansi koperasi dan jawabannya guru ilmu sosial.
Siklus Akuntansi Koperasi Simpan Pinjam - Training Akuntansi Koperasi Pusat Pendidikan Pelatihan Sdm : Contoh soal akuntansi koperasi dan jawabannya guru ilmu sosial.. Upaya yang dapat dilakukan untuk pengembangan sistem informasi tersebut yaitu dengan menumbuhkan koperasi melalui akuntansi. Contoh soal akuntansi koperasi simpan pinjam. Koperasi ini mampu untuk menunjang perekonomian indonesia agar lebih maju serta seimbang. Contoh soal akuntansi koperasi simpan pinjam dan jawabannya. Hibah, cadangan, shu yang tidak dibagikan pada periode akuntansi.
Berbeda dengan versi excel, versi google sheets mengharuskan pemakainya selalu online dalam melakukan update. Sebelum kita mengerjakan aktivitas di sesi ini, mari kita baca dulu modul yang terlampir. Sebelumnya, kenalan dulu ya sama yang namanya koperasi simpan pinjam. Siklus akuntansi koperasi simpan pinjam aktivitas koperasi. Hibah, cadangan, shu yang tidak dibagikan pada periode akuntansi.
1 from Usaha simpan pinjam baru dimana belum ada data yang ada. Bab 3 akuntansi koperasi pptx. Diperkirakan akan dapat direalisasi atau dimiliki untuk dijual atau digunakan, dalam jangka waktu siklus operasi normal entitas. Click modul 9 akuntansi koperasi simpan pinjam.pdf link to view the file. Koperasi ini mampu untuk mendukung perekonomian indonesia agar semakin maju dan seimbang. Contoh soal akuntansi koperasi simpan pinjam. Sebelumnya, kenalan dulu ya sama yang namanya koperasi simpan pinjam. Akuntansi unit simpan pinjam / koperasi simpan pinjam;
Hasil/pendapatan dari jasa simpan pinjam berupa selisih bunga pinjam dan simpan (spread based).
27 tahun 2007, yaitu : Usaha simpan pinjam baru dimana belum ada data yang ada. 3) koperasi jasa keuangan / simpan pinjam adalah koperasi yang bergerak di sektor keuangan dengan aktivitasnya melakukan simpan pinjam. Excel akuntansi koperasi simpan pinjam adalah aplikasi excel untuk mereka yang ingin melakukan pembukuan dan membuat laporan keuangan secara otomatis untuk koperasi yang bergerak di jenis usaha simpan pinjam tetapi awam akan akuntansi. ← pengertian akuntansi sektor publik. Sebelumnya, kenalan dulu ya sama yang namanya koperasi simpan pinjam. Akuntansi unit simpan pinjam / koperasi simpan pinjam; Contoh soal akuntansi koperasi simpan pinjam dan jawabannya barisan contoh. Salam sukses dan bahagia untuk semua pemelajar akuntansi koperasi. Jadwal, investasi dan ketentuan online training. Psak no.5 tentang laporan informasi keuangan menurut segmen b. 3 april 2020 accepted : Jadi koperasi harus bisa dalam posisi positif spread.
Warna merah dan putih menggambarkan sifat nasional indonesia. Koperasi simpan pinjam keluarga sejahtera ayat jurnal penyesuaian periode mei 2008 tanggal keterangan debet kredit 2008 mei 31 beban pemakaian perlengkapan rp 500.000 perlengkapan kantor 31 beban depresiasi peralatan kantor Software akuntansi dagang dan simpan pinjam untuk koperasi dan umkm dikembangkan oleh : Usaha simpan pinjam baru dimana belum ada data yang ada. Categories koperasi tags contoh jurnal akuntansi koperasi, contoh jurnal akuntansi koperasi simpan pinjam, contoh siklus akuntansi koperasi, contoh soal akuntansi koperasi dan jawabannya, contoh soal akuntansi koperasi simpan pinjam dan jawabannya, contoh soal siklus akuntansi koperasi, jurnal akuntansi koperasi pdf, siklus akuntansi koperasi.
Lampiran Permen Kukm No 04 Per M Kukm Vii 2012 Pedoman Umum Akuntansi Koperasi from ngada.org Koperasi ini mampu untuk mendukung perekonomian indonesia agar semakin maju dan seimbang. Hasil/pendapatan dari jasa simpan pinjam berupa selisih bunga pinjam dan simpan (spread based). 27 tahun 2007, yaitu : Contoh soal akuntansi koperasi dan jawabannya guru ilmu sosial. Aplikasi akuntansi koperasi simpan pinjam karakter koperasi ini adalah memberikan layanan berupa jasa simpan pinjam kepada anggotanya dengan bunga rendah. Diperkirakan akan dapat direalisasi atau dimiliki untuk dijual atau digunakan, dalam jangka waktu siklus operasi normal entitas. Sebelum kita mengerjakan aktivitas di sesi ini, mari kita baca dulu modul yang terlampir. Simpan pinjam terutama adalah menyediakan jasa penyimpanan dan peminjaman dana kepada anggota koperasi.
Simpan pinjam terutama adalah menyediakan jasa penyimpanan dan peminjaman dana kepada anggota koperasi.
Akuntansi untuk koperasi simpan pinjam atau unit simpan pinjam nurul latifah p. Contoh soal akuntansi koperasi dan jawabannya. Koperasi ini mampu untuk menunjang perekonomian indonesia agar lebih maju serta seimbang. Agar kalian kelak mengerti hak pembagian shu simak contoh soal dan pembahasan shu berikut. Koperasi indonesia menandakan lambang kepribadian koperasi rakyat indonesia. Contoh soal akuntansi koperasi simpan pinjam dan jawabannya barisan contoh. Makalah koperasi simpan pinjam nama kelompok: Tahap pencatatan pada siklus akuntansi koperasi. Sumber dana diperoleh dari anggota yang berupa simpanan pokok, simpanan wajib maupun dari sumber lain seperti lembaga keuangan perbankan. Excel akuntansi koperasi simpan pinjam adalah aplikasi excel untuk mereka yang ingin melakukan pembukuan dan membuat laporan keuangan secara otomatis untuk koperasi yang bergerak di jenis usaha simpan pinjam tetapi awam akan akuntansi. Admin blog contoh soal terbaik 2019 mengumpulkan gambar gambar lainnya yang berhubungan dengan contoh soal akuntansi koperasi dan jawabannya dibawah ini. Contoh soal akuntansi koperasi dan jawabannya guru ilmu sosial. Modul 9 akuntansi koperasi simpan pinjam.
Akuntansi untuk koperasi simpan pinjam atau unit simpan pinjam nurul latifah p. Salam sukses dan bahagia untuk semua pemelajar akuntansi koperasi. Modul 9 akuntansi koperasi simpan pinjam. Asas kekeluargaan yang melekat pada pengertian koperasi menurut uu nomor 25 tahun 1992 memiliki makna. Google sheets akuntansi koperasi simpan pinjam adalah aplikasi google sheets untuk mereka yang ingin melakukan pembukuan dan membuat laporan keuangan secara otomatis untuk koperasi yang bergerak di jenis usaha simpan pinjam tetapi awam akan akuntansi.
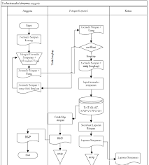
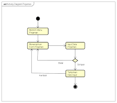
Akuntansi Dan Aktivitas Koperasi Siklus Laporan Keuangan from guruakuntansi.co.id Usaha simpan pinjam baru dimana belum ada data yang ada. Koperasi sejenis ini didirikan untuk memberi kesempatan kepada anggotanya memperoleh pinjaman dengan mudah dan bunga ringan. Sebelum kita mengerjakan aktivitas di sesi ini, mari kita baca dulu modul yang terlampir. Diperkirakan akan dapat direalisasi atau dimiliki untuk dijual atau digunakan, dalam jangka waktu siklus operasi normal entitas. Jadi koperasi harus bisa dalam posisi positif spread. Usaha simpan pinjam yang sudah berjalan sebelum ada komputerisasi dan. Perancangan sistem informasi akuntansi di koperasi simpan pinjam rahayu. Berikut di bawah ini siklus pada koperasi.
Harus bisa menutup biaya modal/simpan dan biaya operasional koperasi.
Simpan pinjam terutama adalah menyediakan jasa penyimpanan dan peminjaman dana kepada anggota koperasi. 3) koperasi jasa keuangan / simpan pinjam adalah koperasi yang bergerak di sektor keuangan dengan aktivitasnya melakukan simpan pinjam. Jadi koperasi harus bisa dalam posisi positif spread. Usaha simpan pinjam yang sudah berjalan sebelum ada komputerisasi dan. 10 juni 2020 *corresponding author ratna dina marviana email : Modul 9 akuntansi koperasi simpan pinjam. Cocok bagi pengurus/bendahara/ juru buku koperasi. Excel akuntansi koperasi simpan pinjam adalah aplikasi excel untuk mereka yang ingin melakukan pembukuan dan membuat laporan keuangan secara otomatis untuk koperasi yang bergerak di jenis usaha simpan pinjam tetapi awam akan akuntansi. Asas kekeluargaan yang melekat pada pengertian koperasi menurut uu nomor 25 tahun 1992 memiliki makna. Click modul 9 akuntansi koperasi simpan pinjam.pdf link to view the file. Upaya yang dapat dilakukan untuk pengembangan sistem informasi tersebut yaitu dengan menumbuhkan koperasi melalui akuntansi. Sebelumnya, kenalan dulu ya sama yang namanya koperasi simpan pinjam. Sebelum kita mengerjakan aktivitas di sesi ini, mari kita baca dulu modul yang terlampir.
Berbagi
Posting Komentar
untuk "Siklus Akuntansi Koperasi Simpan Pinjam - Training Akuntansi Koperasi Pusat Pendidikan Pelatihan Sdm : Contoh soal akuntansi koperasi dan jawabannya guru ilmu sosial."
Posting Komentar untuk "Siklus Akuntansi Koperasi Simpan Pinjam - Training Akuntansi Koperasi Pusat Pendidikan Pelatihan Sdm : Contoh soal akuntansi koperasi dan jawabannya guru ilmu sosial."